Description
DGRM offers a streamlined, browser-based editor to create professional flowcharts, activity diagrams, sequence diagrams, mind maps, and database designs instantly. Key features include grid-aligned drawing for precision, mobile responsiveness across phones/tablets/PCs, direct export to Word/Google Docs, shareable links, and editing from images without source files. Enjoy free access without registration, speeding up visualization for teams and solo users.
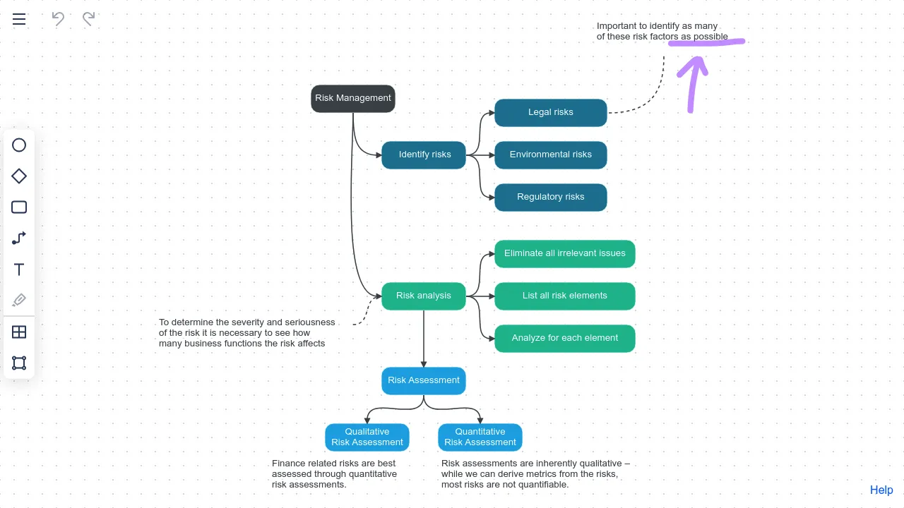
Screenshots
Related Tools
tldraw
Create, collaborate, and sketch ideas instantly on a versatile, browser-based whiteboard.
Whiteboard.chat
Real-time online whiteboard for teaching, drawing, and collaborating live with others.
Flask
Lightweight note-taking tool with instant sharing, markdown support, and a clean distraction-free interface.
List2Go
Create and share collaborative lists instantly for trips, parties, shopping, or events – name it, add items, and share the link.


